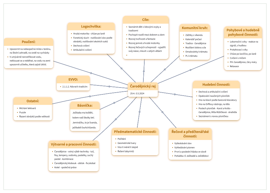
Navrhované činnosti 29.4.-3.5.2024