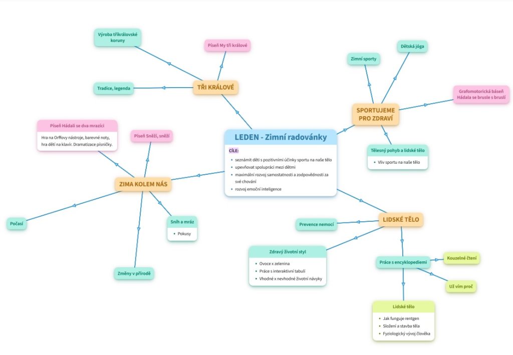
Návrh vzdělávacího plánu na měsíc leden

1. 1. 2025