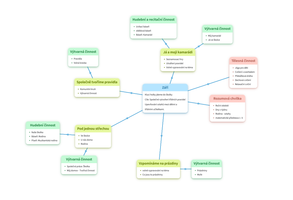
Návrh vzdělávacích činností na měsíc září

1. 9. 2025