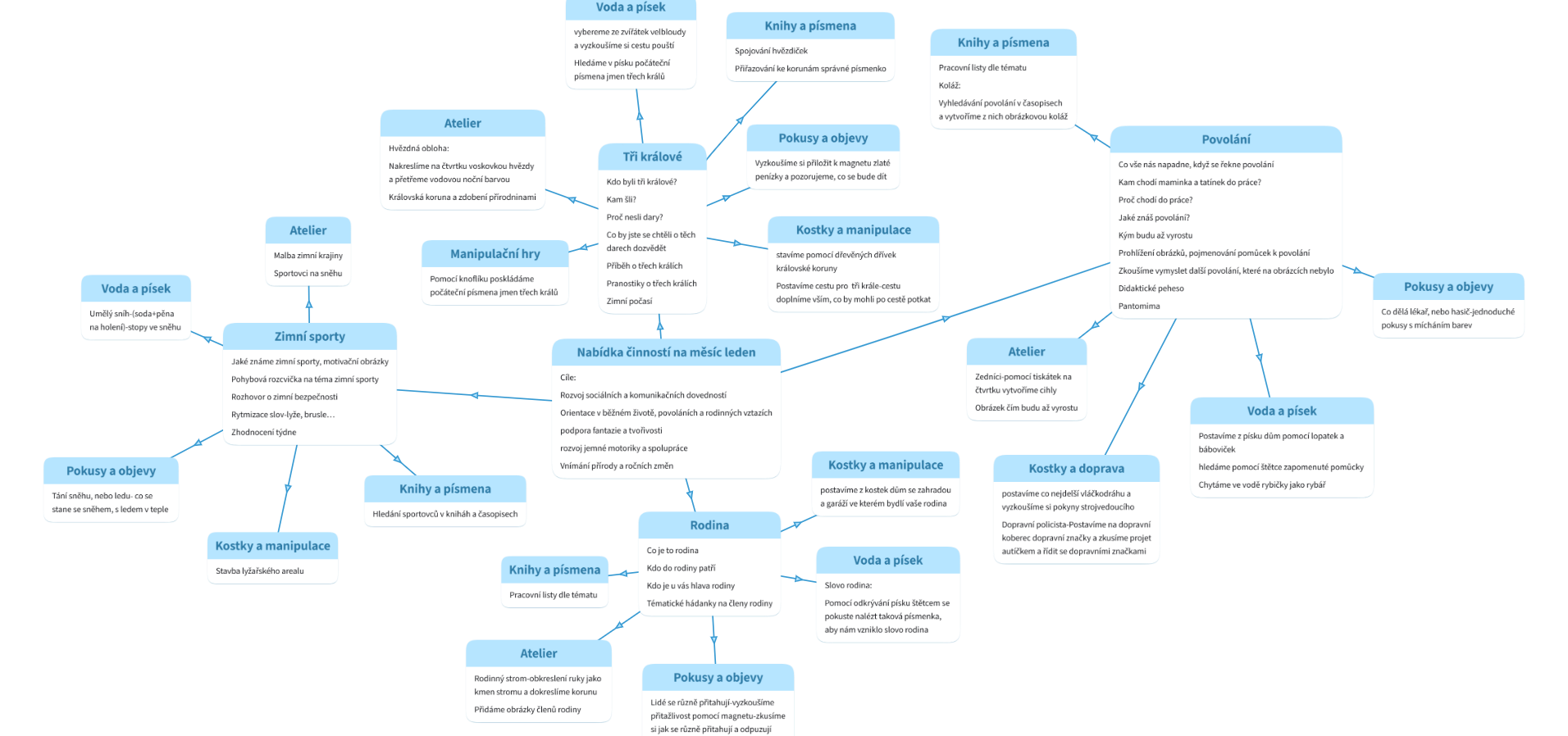
Měsíční plán:5.1-31.1.2026