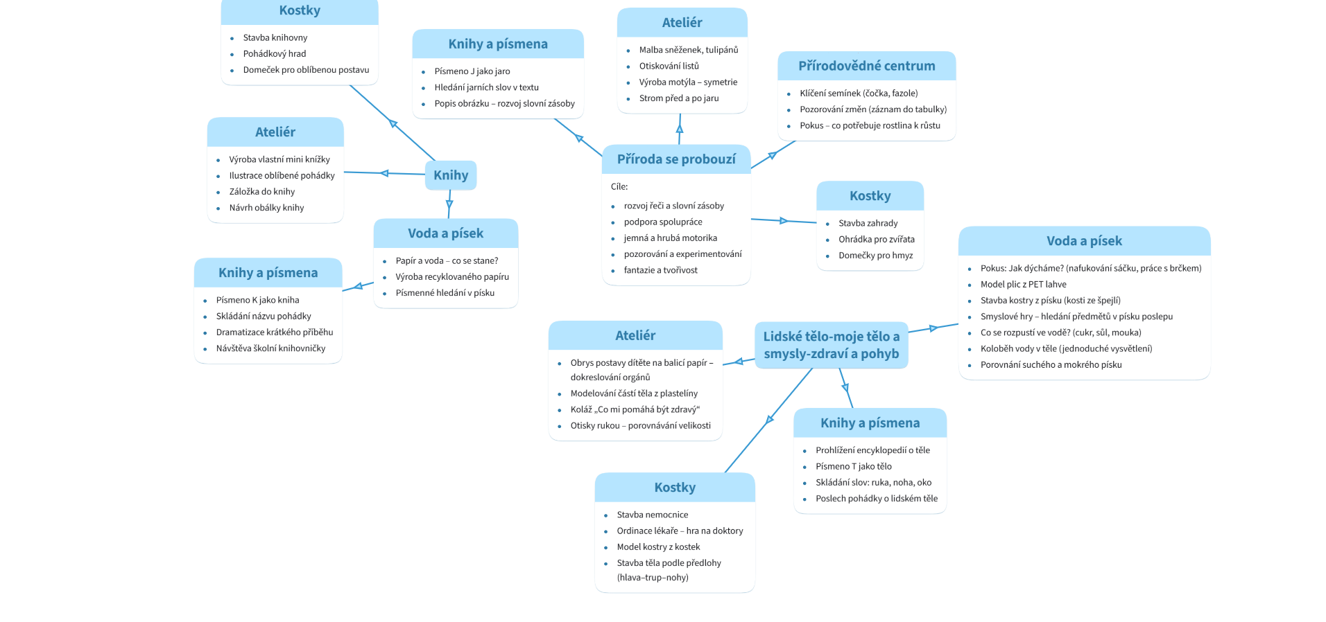
Měsíční nabídka činností:2.3-31.3.2026