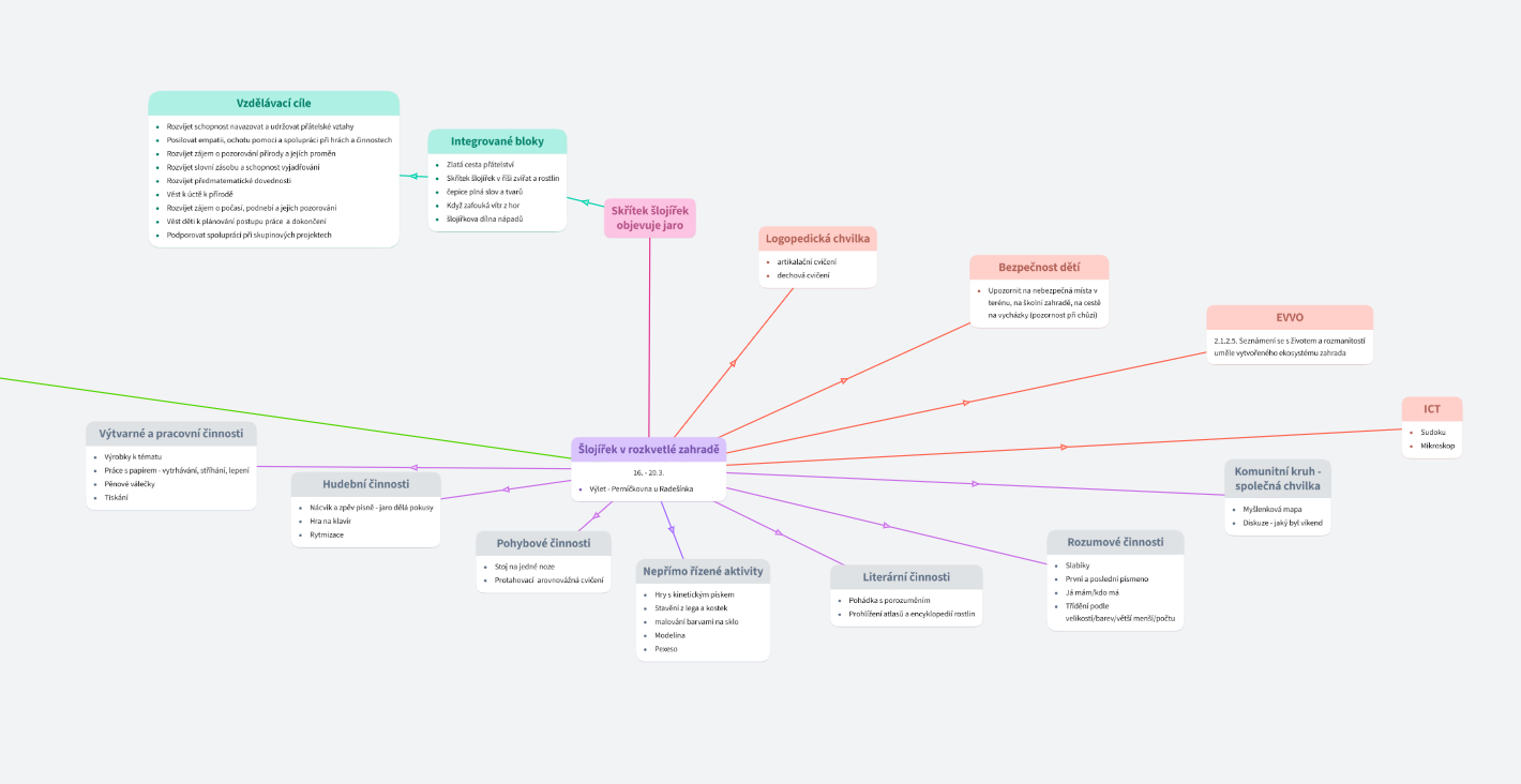
Návrh vzdělávacích činností na období od 16. do 20.3.2026